我校在2025年度优秀思政课程资源评审中斩获佳绩
作者:周耀宏 林云飞 杨晓培 时间:2026-01-06 点击数:
近日,河南省教育厅公布2025年度优秀思政课程资源评审结果,我校凭借扎实的建设基础、优秀的教学团队与优质的课程资源,在评选中获多项荣誉,充分展现出我校思政课建设的成效。

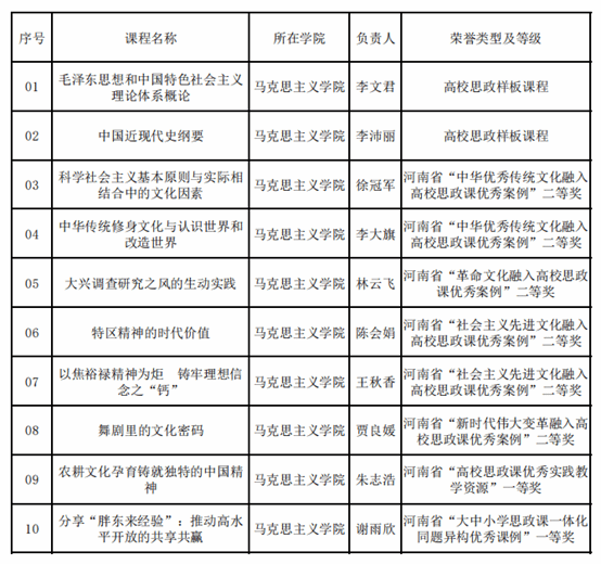
自2025年河南省高校思政课优秀课程资源评选工作启动以来,我校高度重视,将其作为贯彻落实习近平总书记关于加强思政课建设重要论述的具体举措,精心组织、认真打磨,多门课程在全省众多课程中脱颖而出。其中,2门课程获评“高校思政样板课程”;在“中华优秀传统文化、革命文化、社会主义先进文化、新时代伟大变革”融入高校思政课优秀案例评审中,6名教师荣获二等奖;1名教师荣获高校思政课优秀实践教学资源一等奖;在“大中小学思政课一体化同题异构优秀课例”评审中,许昌片区荣获一等奖。
近年来,我校始终坚持立德树人根本任务,将思政课建设摆在突出位置,持续深化思政课改革创新,通过搭建高水平教学团队、推进“大思政课”建设、深化大中小学思政课一体化建设等举措,不断提升思政课的思想性、理论性和亲和力、针对性。此次获奖充分体现了我校在思政课程资源建设与教学改革方面的显著成效。下一步,我校将以此为契机,继续发挥优秀课程资源的示范引领作用,持续推动思政课高质量发展,为培养担当民族复兴大任的时代新人作出更大贡献。(图片由马克思主义学院提供)